用6N1做微型胆机
这里介绍一种微型胆机,给小电视或小收音机或小CD做放大,而且电耗小,又有胆机味。采用6N3做自动平衡倒相放大,6N1做甲乙类功放,可获得不失真功率1W,推动高灵敏度小音箱,有较好的音色,尤其是听人声—女生歌唱,比大胆机更有一番清丽的感觉。
本机的特点是:
所有的变压器均采用代替品,不用专门绕制,价格十分低廉。
高压直接采用市电。
重量较轻。
一、变压器的替代品。
1.输入变压器
B1为输入隔离变压器,目的是使输入信号与本机电源隔离。可直接使用微型变压器—铁心外长3.5cm,高3cm,厚2cm的仪表变压器,初级220V,次级36V或12V以上的即可,使用时,以低压端为外信号输入,以高压端接内电路输入端。
2.输出变压器
B2为输出变压器,采用的是微型带110V抽头的电源变压器。次级为双3V。铁心外长4.5cm,高4cm,厚2cm的小变压器。购置这种小变压器时,要注意110V抽头与两端的直流电阻要接近。3V端可接4Ω扬声器,6V端可接8Ω扬声器。笔者采用6v端接4Ω小音箱一对,串联接法。
3.灯丝变压器
灯丝变压器,采用10W的220V:7.5V的变压器。市售小变压器一般没有次级6.3V变压器,有的是6V(空载),7.5(空载)变压器。若采用6V变压器,接电子管灯丝后,会有0.5V—0.8V的压降,会使电子管阴极加热不足。采用7.5V的变压器,灯丝电压过高,会降低电子管寿命。本机采用给变压器初级串联电阻的方式进行降压,这样不仅可以较准确地使次级在负载下输出6.3v,而且会使灯丝具有软启动特性。
二、电路特点
倒相采用自动平衡式,不需要调整。输出管6N1阴极电阻上并联的电容,对高低音特性有影响,可根据音箱特性调整。
整流管前串联的电阻不能取消,以防止电源开通时,瞬间充电电流过大,烧毁整流管或烧保险。
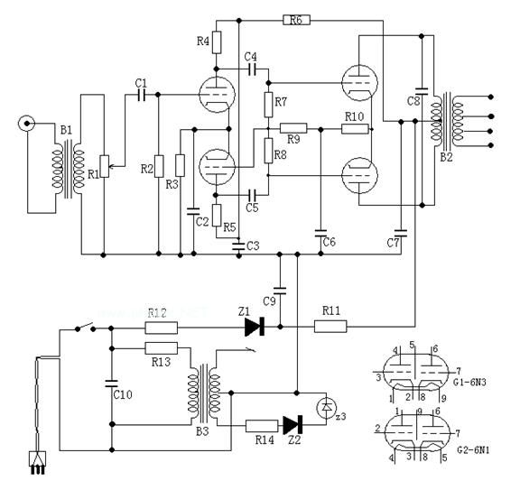
三、电路图
四、器件表
器件 | 功用 | 器件 | 功用 |
R1 | 音量控制电位器,100K | C1 | 输入耦合电容,0.01μ,100V |
R2 | 栅漏电阻500K | C2 | 阴极旁路电容,10μ,25V |
R3 | 阴极电阻1K,2w | C3 | 倒相级供电滤波电解电容,10μ,400V |
R4R5 | 屏极负载电阻,150K,1w | C4C5 | 功放栅极耦合电容,0.1μ,400V |
R6 | 倒相级供电滤波电阻,2k,1w | C6 | 阴极旁路电容,10μ-50μ,25V |
R7R8 | 功放栅漏电阻,250k | C8 | 功放屏极防震电容,2000P,600V |
R9 | 倒相电阻,100K | C7C9 | 整流滤波电解电容,150μ,400V |
R10 | 功放阴极电阻,400Ω,2w | C10 | 电源杂波滤波电容,0.1μ,600V |
R11 | 整流滤波电阻,500Ω,8W | G1 | 6N3 |
R12 | 整流限流电阻,120Ω,10W | G2 | 6N1 |
R13 | 灯丝变压器压降电阻500Ω,10w | Z1 | 2A1000v |
R14 | 发光二极管限流电阻,数值根据二极管定。 | Z2 | 1A |
B1 | 数据见前面介绍 | Z3 | 发光二极管 |
B2 | 数据见前面介绍 | K | 开关 |
B3 | 数据见前面介绍 |
本机音箱是笔者自配的。扬声器低音采用90分贝5寸,高音采用铁号式90分贝3寸。箱体采用市售空箱体。需要注意的是如果扬声器灵敏度过低,则会使本机效果大打折扣。
本文出自家电维修网: http://www.bjjdwx.com/wz/2008-12-01/1030.html欢迎转载,转载请保留链接。
- 刊登此文只为传递信息,并不表示赞同或者反对作者观点。
- 如果此内容给您造成了负面影响或者损失,本站不承担任何责任。
- 如果内容涉及版权问题,请及时与我们取得联系。

文章评论